Audio-Input Light Display
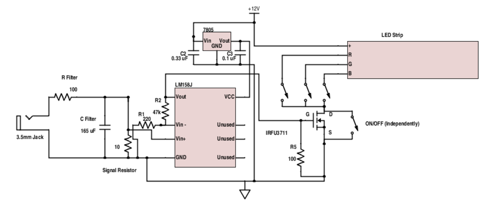
This project was the culmination of a semester investigating analog electronics components. The result was a device that converted audio output, in this case music from my laptop, to an LED light show. The lights corresponded to the lower frequencies (often the bassline) in the song.
The project was an exploration of the following components:
- •Op Amps
- •Filters
- •MOSFETs
- •Voltage regulators

Watch the Circuit in Action
Ainsley Pollock - Engineering Portfolio